この記事では株式会社の管轄内本店移転・管轄外本店移転時の本店移転登記申請書の書き方について説明しています。これから本店移転を予定している方、本店移転登記を控えている方はぜひ参考にして頂ければと思います。
自分で変更登記をするなら司法書士監修のGVA 法人登記が便利です
必要情報をフォームに入力するだけでかんたん書類作成
費用と時間を抑えて変更登記申請したい方におススメです
【各リンクからお進みください】
①会員登録前に利用方法を確認できる無料体験実施中
②GVA 法人登記の料金案内(専門家に依頼する場合と比較できます)
③オンラインサービスを利用して登記手続きを検討されている方はこちら

%20(1).png?w=1118&h=163)
法務局が管轄内か管轄外で本店移転登記申請書の提出枚数が変わります
本店移転は管轄内移転と管轄外移転に分かれ、本店移転登記申請時に提出する本店移転登記申請書の通数が変わります。管轄内本店移転の場合は現在の法務局へ提出する分を1通、管轄外本店移転の場合は現在の法務局へ提出する分と、移転後の法務局へ提出する分の2通の準備が必要になりますのでご注意下さい。
本店移転先が管轄内なのか管轄外なのかを確認しましょう
上記の通り、移転先により準備すべき本店移転登記申請書の通数が変わりますので、移転先が現在の法務局の管轄内なのか管轄外なのかを確認する必要があります。現在の法務局の管轄内の移転であれば管轄内移転、他の法務局が管轄している地域への移転の場合は管轄外移転となります。
<例>
現在の本店住所が東京都渋谷区の場合は、管轄法務局は「東京法務局渋谷出張所」となり、管轄地域は渋谷区、目黒区となります。この場合、移転先が渋谷区または目黒区であった場合は管轄内移転となり、それ以外の地域への移転の場合は管轄外本店移転となります。
本店移転登記申請書の書き方と登記すべき事項
管轄内移転時と管轄外本店移転時の本店移転登記申請書の書き方を説明します。特に難しいことはありませんので、下記の見本を参考にして頂ければと思います。
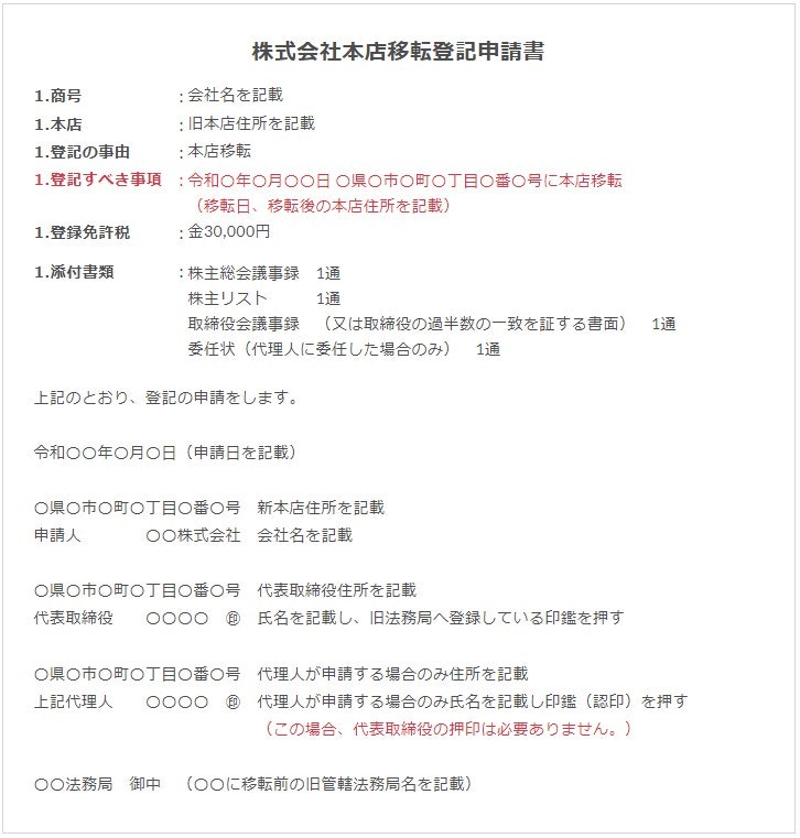
<管轄内本店移転の場合>
- 商号:会社名を記載
- 本店:旧本店住所を記載
- 登記の事由:本店移転
- 登記すべき事項:移転先の新本店住所・移転日を記載(※下記画像を参照して下さい)
- 登録免許税:金30,000円
- 添付書類:株主総会議事録・株主リスト・取締役会議事録・委任状(代理人に委任した場合のみ)
- 申請日:申請日を記載
- 新本店住所と申請人(会社名)
- 代表取締役住所の住所と氏名、押印(法務局へ登録している印鑑)
- 代理人の住所と氏名、認印(代理人に依頼した場合のみ)
- 〇〇法務局 御中

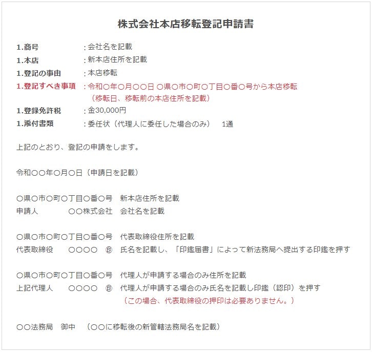
<管轄外本店移転の場合>
旧管轄法務局提出分申請書
- 商号:会社名を記載
- 本店:旧本店住所を記載
- 登記の事由:本店移転
- 登記すべき事項:移転後の本店住所・移転日を記載(※下記画像を参照して下さい)
- 登録免許税:金30,000円
- 添付書類:株主総会議事録・株主リスト・取締役会議事録・委任状(代理人に委任した場合のみ)
- 申請日:申請日を記載
- 新本店住所と申請人(会社名)
- 代表取締役住所の住所と氏名、押印(旧法務局へ登録している印鑑)
- 代理人の住所と氏名、認印(代理人に依頼した場合のみ)
- 〇〇法務局 御中(移転前の旧管轄法務局名を記載)

新管轄法務局提出分申請書
- 商号:会社名を記載
- 本店:新本店住所を記載
- 登記の事由:本店移転
- 登記すべき事項:移転前の本店住所・移転日を記載(※下記画像を参照して下さい)
- 登録免許税:金30,000円
- 添付書類:委任状(代理人に委任した場合のみ)
- 申請日:申請日を記載
- 新本店住所と申請人(会社名)
- 代表取締役住所の住所と氏名、押印(「印鑑届書」によって新法務局へ提出する印鑑を押す)
- 代理人の住所と氏名、認印(代理人に依頼した場合のみ)
- 〇〇法務局 御中(移転後のの旧管轄法務局名を記載)

本店移転登記申請書の記入例は以下の記事でも詳しく解説しています。
関連記事:本店移転登記申請書の登記事項とひな形(記入例)
本店移転登記に必要な書類のテンプレートが無料でダウンロードできます
上記の必要書類で紹介している本店移転登記申請書ですが、どんな書類なのか確認したい、自分で申請したいので申請書のテンプレートが欲しい、という方のために無料でダウンロードできるテンプレートを用意しました。
GVA 法人登記を利用する方法もありますが、まずは自力で変更登記申請書を作成したい方や、必要書類を確認したい方はぜひご利用ください。
本店移転登記申請書テンプレートはこちら
管轄内本店移転か管轄外本店移転かで異なりますので、用途に合った申請書をご確認ください。

管轄内本店移転登記申請書テンプレートのダウンロードはこちら
→管轄内本店移転登記申請書ダウンロードフォーム
管轄外本店移転登記申請書テンプレートのダウンロードはこちら
→管轄外本店移転登記申請書ダウンロードフォーム
本店移転の取締役決定書テンプレートはこちら
今すぐ使える本店移転の取締役決定書のテンプレートを用意しました。
.png)
※状況により内容を変更してご利用ください
⇒本店移転の取締役決定書テンプレート
本店移転登記の委任状テンプレートはこちら
今すぐ使える本店移転登記の委任状のテンプレートを用意しました。
.png)
※こちらの委任状は『管轄外本店移転登記』を想定して作成しています。管轄内本店移転を委任される方は以下の注意書きを参考にこちらの委任状をご活用ください。
管轄外移転の新管轄
(注1) 原本還付を請求する場合は記載して下さい。
(注2) 移転後の本店住所を記載します。
(注3) 代表取締役が「印鑑届書」によって新法務局に提出する印鑑を押します。
本店移転登記の委任状のテンプレートはこちら
⇒本店移転登記の委任状のテンプレート
提出書類の不備に注意しましょう
自分で本店移転登記申請をする場合は提出書類の不備にご注意下さい。記載ミスや提出するべき書類に不足がある場合は、書類の修正や追送、再度の申請が必要となる場合があります。特に今回が初めての方は、事前にご確認頂ければと思います。
管轄外、管轄外それぞれの本店移転登記に必要な書類については以下の記事もご参考ください。
関連記事:本店移転登記(管轄内・管轄外)の必要書類を解説
【最短7分】本店移転登記の書類を自分で作成、法務局に行かずに申請できます
オフィス移転で必要になる登記変更は、自分でやるにしても書類作成方法など調べる対象が多岐にわたります。
とはいえ士業など専門家にお願いするとしても、依頼する司法書士事務所の選定やりとりには意外に手間がかかるもの・・・でも社内では自分(=代表者や役員)が対応するしかない、という方も多いのではないでしょうか?
GVA 法人登記なら、申請する登記に合わせた変更情報を入力すれば手続きに必要な書類を最短7分、12,000円(税抜)で自動作成。登記費用を抑え申請書の作成不要で法務局に行かずに申請できます。本店移転と同時に代表者の住所変更が生じるケースなど、複数種類の申請にも対応していますのでスムーズに書類作成ができます。
株式、合同、有限会社それぞれの本店移転に対応。書類作成だけでなく、印刷や製本、登録免許税の納付に必要な収入印紙の同時購入、登記反映後の登記簿謄本(登記事項証明書)の取得をサポートするオプションプランも充実。申請に必要な収入印紙もセットで購入できます。
令和6年10月にスタートした代表取締役の住所非表示にも対応し、申出に必要な書類作成もできます。
本店移転登記についての詳細はこちら

GVA 法人登記が対応している登記種類
・本店移転(管轄内移転・管轄外移転)
・役員変更(新任、辞任、重任、退任)
・役員の住所変更
・募集株式の発行
・商号変更
・目的変更
・株式分割
・剰余金等の資本組入れ
・ストックオプション
ステップに沿って入力するだけで必要書類の作成ができます
登記書類を作成する為には、現在の登記情報を確認し正確に入力する必要があります。
本来であれば、法務局にて有料で書類を取得し確認する必要がありますが、GVA 法人登記の、「登記情報自動反映サービス」をご利用いただきますと、システム内で現在の登記情報を無料で取得し、会社基本情報が書類作成画面に自動反映されます。登記知識のない方でもステップに沿って変更情報を入力するだけで簡単に登記書類の作成ができます。

GVA 法人登記で作成できる変更登記書類(本店移転の場合)
- 株主総会議事録
- 株主リスト
- 取締役決定書
- 取締役会議事録
- 登記申請書
- 登記申請書(管轄外用)
- 印鑑届書
さらにGVA 法人登記で登記書類を作成していただいた方全員に「登記申請手続きマニュアル」をお渡ししております。作成した登記書類の製版方法や、押印する場所についてすべてまとめておりますので、流れの通りに進めるだけで手続きを終えることができます。
GVA 法人登記なら書類を郵送するだけで法務局に行かずに登記申請できます
オプションのかんたん郵送パックを利用すれば、書類作成後、押印し郵送するだけで登記申請ができるため、法務局に行かずに登記申請が可能です。仕事が忙しく法務局に行く時間がない方や、効率的に手続きを進めたい方におすすめです。

【期間限定】1,000円OFFクーポン配布中!
【クーポン利用手順】
①GVA 法人登記サービスの会員登録(無料)
②会員登録後、書類購入時に【 Ug3JNAS7sB 】を入力ください。

\本店移転登記するなら/

さいごに
今回は管轄内本店移転・管轄外本店移転時の本店移転登記申請書の書き方について説明させて頂きました。移転先により定款の変更が必要となる場合がありますので事前にご確認下さい(参考記事:管轄外へ本店移転をする際の定款変更と本店移転登記)。最後までお読み頂きありがとうございました。
執筆者:GVA 法人登記 編集部(GVA TECH株式会社)/ 監修:GVA 法律事務所 コーポレートチーム
本Webサイト内のコンテンツはGVA 法律事務所の監修のもと、BtoBマーケティングおよび司法書士事務所勤務経験者が所属する編集部が企画・制作しています。
GVA TECH株式会社では、「GVA 法人登記」だけでなく法務オートメーション「OLGA」などのリーガルテックサービスを提供しています。